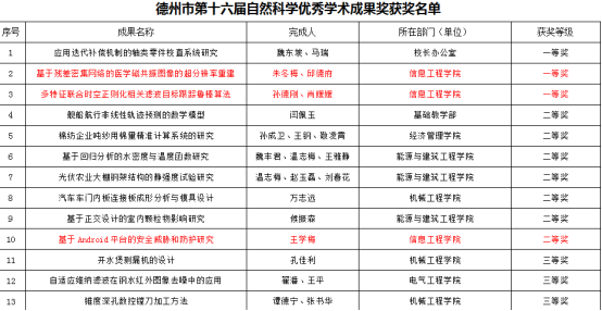
今日,中共德州市委组织部、德州市人力资源和社会保障局、德州市科学技术协会联合发布了《关于公布德州市第十六届自然科学优秀学术成果获奖名单的通知》,我院共获奖七项,其中一等奖两项、二等奖一项、三等奖四项。
由朱冬梅申请的《基于残差密集网络的医学磁共振图像的超分辨率重建》获得本次评奖一等奖;由孙德刚和肖媛媛申请的《多特征联合时空正则化相关滤波目标跟踪鲁棒算法》获得本次评奖的一等奖;由王学梅申请的《基于Android平台的安全威胁和防护研究》获得本次评奖的二等奖;刘秀丽老、李艳杰、郝萍萍、张凤获得本次评奖的三等奖。
我们以获奖同志为榜样,不断提升自己的学术水平和自主创新能力,为建设新时代社会主义现代化强市贡献科技力量。
